17直播

学子风采 | 我院多名研究生参加全国人口与发展研究生论坛并获评优秀论文

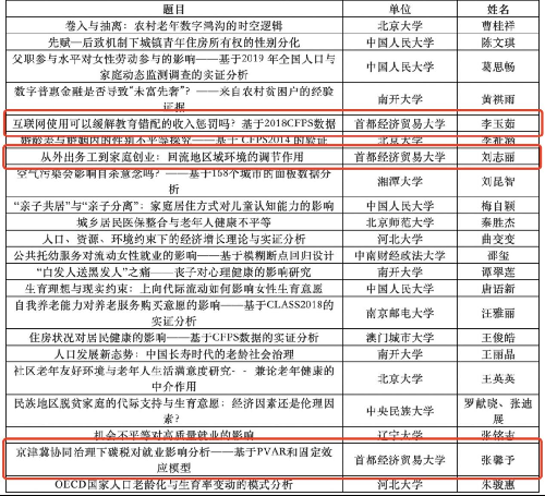
  6月17日,第十五届全国人口与发展研究生论坛在17直播 召开。本届论坛由中国人口学会青年人口学者专业委员会、17直播 人口经济研究所联合举办,17直播 承办。我院8名研究生参会,并在大会和分论坛发言。经过专家组评审,6篇论文获得由中国人口学会颁发的优秀论文奖,其中,万琳琳获一等奖;杨艳飞、郑浩冉获二等奖;李玉茹、刘志丽、张馨予获三等奖。他们的指导老师是童玉芬、茅倬彦、盛亦男、张杉杉、曾雪婷等。

 

一等奖 1名

 

二等奖 2名

 

三等奖 3名